INTEGRITY CREATES VALUE++评估发现价值 诚信铸就行业
INTEGRITY CREATES VALUE++评估发现价值 诚信铸就行业
www.yinxincpv.com.cn
5、资产评估专家指引第5 号――寿险公司内部精算报告及价值评估中的利用(中评协〔2015〕66 号)
1.10资产评估专家指引
资产评估专家指引第 5 号——寿险公司内部精算报告及价值评估
中的利用(中评协〔2015〕66 号)
本专家指引是一种专家建议。评估机构执行资产评估业务,可以参照本专家指引,也可以根据具体情况采用其他适当的做法。中国资产评估协会将根据业务发展,对本专家指引进行更新。

第一章 引言
 
第一条 为规范寿险公司价值评估业务,针对寿险公司特点,结合目前实际操作中的部分难点及要点,中国资产评估协会组织制定了本专家指引。
第二条 本专家指引所指寿险公司是指在中国境内经中国保险监督管理委员会(以下简称“中国保监会”)批准设立,并依法登记注册的人身保险公司。
第三条 本专家指引所指寿险公司内部精算报告是指寿险公司根据《中华人民共和国保险法》(以下简称“保险法”)和中国保监会相关要求,编报的年度精算报告。

第二章 关注寿险公司特点
 
第三条 进行寿险公司价值评估需要充分了解其业务特点。寿险公司作为经营风险的企业,其经营流程与一般企业存在差异。即其收入在先,成本在后。公司根据保险事故发生的频率、损失金额、公司费用和利润要求确定保险费率,出售保单,向投保人收取保费,保险事故发生时支付保险金。如果是寿险公司的年金产品,则在约定的年金领取日支付年金,直至被保险人身故或保险期满。
寿险合同责任准备金是指寿险公司售出的保单中约定的保险责任,在向受益人支付赔偿或给付以前公司提取的偿付准备,它是在任何时候为保证保险给付所需要准备的金额,是对保险单所有人的负债,也是寿险原保险合同的一项主要负债。
会计利润的金额大小与责任准备金水平有关,责任准备金提取额高,则当年利润少;责任准备金提取额低,当年利润多。
第四条 基于寿险公司经营特点,处于不同发展阶段的寿险公司资产构成比例、利润、现金流等都存在较大差异。需要特别关注相关法律规范对寿险公司的约束,包括经营资格、产品及销售渠道、销售人员资格、风险监管、投资渠道、偿付能力、财务和会计核算等方面。
第五条 寿险公司最重要的负债为责任准备金。责任准备金的确定,需要精算人员根据对未来保险风险用统计方法和精算技术来估计,估计的结果是否准确依赖于风险的稳定性、数据的充足性和精算人员个人的经验。保险公司的利润由责任准备金的评估金额确定,而责任准备金又是基于各种假设估计得来,因此,保险公司的利润具有很强的预计性。
法定责任准备金是根据保监会相关规定计算的最低金额,寿险公司责任准备金不能低于此金额。寿险公司会计报表中的责任准备金不同于法定责任准备金,两者的假设前提和计算基础(如毛保费或纯保费、死亡率、利息率、费用率)、用途、目标、披露要求、计量方法、计量单元等都存在差异,在寿险公司价值评估中需要了解这些差异,并能够在评估时进行合理区分和正确使用。法定责任准备金是保监会精算报告要求中规定的计算方法,基础为纯保费,其金额高,更谨慎。会计报表中的保险合同准备金,是按照相关规定所要求方法计算,是合理估计负债、风险边际和剩余边际之和。寿险公司价值评估时,需要考虑企业会计准则(以下简称“会计准则”)和监管准则的要求。在以会计报表为基础进行寿险公司价值评估时,需要考虑会计准则相关要求。

第三章 理解内部精算报告
 
第六条 开展寿险公司价值评估,应充分了解寿险行业相关法律法规及相关产业政策,理解保监会对内部精算报告的要求,并有能力理解内部精算报告的相关概念的内涵。
内部精算报告一般由八部分组成:责任准备金及保单相关负债和受托资产及投资管理资产报告、业务统计报告、分红保险业务报告、万能保险/投资连结保险/企业年金业务报告、偿付能力报告、总精算师备忘录及准备金充足性分析报告、内含价值报告和利源分析报告。其中责任准备金、偿付能力、内含价值等报告是在寿险公司价值评估中可能会利用的主要内容。
第七条 由于会计准则规定和监管要求目标不同,按照保监会要求编报的内部精算报告,与会计准则要求之间存在口径方面的差异。在利用内部精算报告时,需要关注差异,并提请寿险公司对财务报告与内部精算报告对应项目如责任准备金等的差异进行说明。
第八条 内部精算报告中的内含价值,是指在充分考虑总体风险的情况下,适用业务对应的资产未来产生的收益中可以分配给股东的利益的现值。内含价值由以下三部分组成:
(一)分配给适用业务的自由盈余;
(二)要求资本,扣除持有要求资本的成本;
(三)有效业务现值。
自由盈余,是指适用业务对应的资产的市场价值扣除相应负债,超过该适用业务要求资本的金额。不分配于适用业务的自由盈余不应包含在内含价值中。
要求资本,是指适用业务对应的所有资产的市场价值扣除相应负债后,在评估日受到限制,不能分配给股东的金额。要求资本不能低于法定最低偿付能力额度。保险公司可以使用比法定要求更严格的要求资本。
有效业务现值,是指有效业务对应的资产所产生的未来股东现金流的现值。
第九条 内含价值是没有考虑公司未来新业务销售能力的情况下现有公司的价值。
可以把内含价值看作是寿险公司进行清算转让时的价值,也可以看作寿险公司最小经济价值。内含价值直接反映了寿险公司当前的经营成果,构成寿险公司的核心价值。
第十条 内部精算报告中的新业务价值,是指在报告期间销售的新保单在签单时的价值。计算新业务价值时,应当考虑持有要求资本的成本。新业务价值应包括新业务预期续保和预期合同变动的价值。一般而言,新业务具有以下特征:
(一)签发新保单;
(二)实行核保;
(三)将新保单或新保险客户的详细资料录入管理系统;
(四)向营销人员支付较高的佣金;
(五)产品定价基础考虑了市场和销售的全部成本。
寿险公司价值评估中,如利用到未来新业务价值,需要结合上述新业务特征和被评估企业财务核算资料,对被评估企业提供的最近一年新业务价值进行核实,以核实后一年新业务价值作为新业务价值计算基础。
第十一条 寿险公司内含价值与寿险公司股东全部权益价值具有不同的内涵。寿险公司股东全部权益价值,依赖于过去投资所形成的销售网络、客户群体、保
险合同、公司品牌、技术及管理团队及资金、固定资产等各类无形、有形资产,体现为未来利润的持续实现和增长。在假设前提完全一致的情况下,寿险公司股东全部权益价值相当于调整后内含价值加上调整后未来新业务价值。

第四章 价值评估中对内部精算报告的利用
 
第十二条 评估寿险公司价值应当结合宏观经济发展,寿险行业发展情况,寿险公司成立及业务开展时间,企业资产情况,企业经营和财务情况,销售网络,客户群体,已签保单数量等,充分分析收益法、市场法和资产基础法在寿险公司的适用性。
第十三条 采用收益法对寿险公司价值进行评估,一般采用股权现金流模型。股权现金流以寿险公司会计净利润为基础,并考虑预测期间的权益资本变动。资本变动需要符合法定资本、偿付能力监管要求的最低资本。
采用的预测表一般包括利润表、资产负债表及股权现金流计算表,并且需要保持各表之间的平衡关系及一致性。
在对寿险公司提供的收益预测进行分析、判断和调整时,需要考虑《资产评估准则-企业价值》的相关要求,并特别关注:
(一)寿险公司产品类型,关注寿险公司收入构成内容及比例,寿险公司保险合同收入的核算方法,成本计量模式等,以及这些项目在预测时具体过程。
(二)预测的费用支出、责任准备金提取要基于会计准则要求,假设前提与评估假设保持一致。如果存在差异,需要进行相应调整。
(三)寿险公司业务收入一般包括保费收入、管理费收入和投资收益。不同公司各业务收入所占比例不同。营业支出一般包括责任准备金和营业费用(税金、管理费、销售费、退保及赔付支出等),一般收益预测时,可以按照收入一定比率确定营业费用支出。
第十四条 寿险公司收益法,也可以采用以内部精算报告中内含价值为基础的方法。采用此方法,需要对内含价值、一年新业务价值计算时的相关假设与资产
评估不一致的项目进行调整,确定调整后内含价值和调整后一年新业务价值。有效业务价值计算中的费用假设,需要按照持续经营前提和评估方的未来业务规划进行确定。
采用“一年新业务价值×新业务乘数”方法确定未来新业务价值的,需要考虑一年新业务测算假设与评估假设的一致性,并对新业务乘数的确定过程、依据进行明确说明。
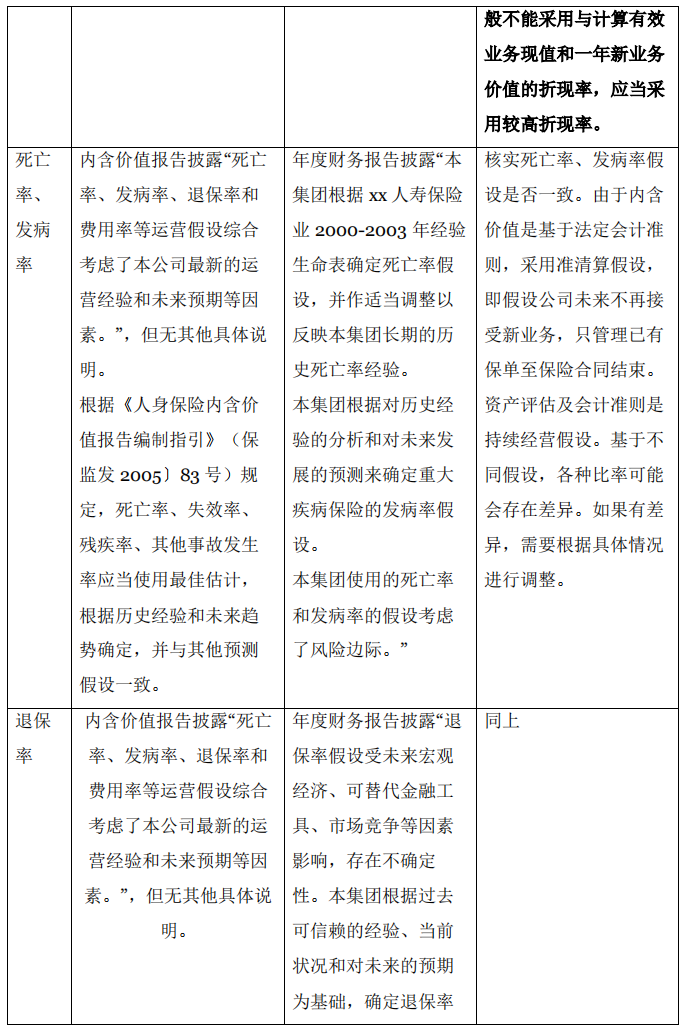
内含价值测算采用的折现率与新业务价值测算采用的折现率存在差异。计算现有保单未来的法定利润,类似于保险公司的应收账款,主要存在:退保风险、死亡风险和投资收益风险等。新业务价值折现率由于包含未来保单签订的不确定风险,因此类似与金融企业风险,会高于内含价值计算的折现率。
寿险公司主要风险包括流动性风险、信用风险、市场风险、战略风险、保险风险、声誉风险、操作风险等内容,具体可参考保监会关于寿险公司全面风险管理的相关规定。在确定寿险公司折现率时,需要考虑上述风险因素。
第四条 收益预测期限可以为有限期,也可以是永续经营。有限年期一般考虑到现有有效保单结束期限,该期限对于寿险公司一般时间较长。永续经营情况下,预测期需要到公司稳定经营期限。寿险公司稳定经营期限可以考虑各年度权益报酬率、公司经营费率达到稳定为标志。
内含价值折现率口径与股权现金流折现率口径存在差异。内含价值折现率中的风险仅考虑了退保风险、死亡风险和投资收益风险等。股权现金流折现率还需要考虑未来预测新增保单收入实现的不确定性风险等因素。因此股权现金流模型中,折现率不宜直接采用内含价值报告的折现率。一般情况下,对同一个公司、在同一基准日,股权现金流折现率会高于内含价值折现率。寿险公司价值评估时,需要对评估所采用折现率的确定过程进行详细分析,并说明折现率与现金流口径的一致性。
第十五条 采用市场法评估寿险公司价值时,应充分分析所选择交易案例或上市公司与被评估企业的可比性,包括公司成立时间、市场范围、客户质量与数量、营业网点、销售人员数量、产品类别等方面。
第十六条 由于当期保费收入与同期手续费、佣金支出之间不完全配比,新成立公司与经营期限较长的寿险公司之间可比性较差。采用市场法评估寿险公司价值时,应重点以寿险企业所持有的有效保单和能够带来新签保单的营销网络和企业品牌为分析基础,确定可比案例与被评估企业在收入规模、产品品种、市场范围、公司成立时间、销售网点及销售人员数量、内含价值、一年新业务价值、偿付能力分类等等方面的可比性,并同时关注交易方式、交易时间、企业性质、经营方式等方面的可比性。
第十七条 价值比率采用要与寿险公司业务特点一致,通常可采用“股票价格/公司内含价值”“股票价格/内含价值利润”等资产、盈利类价值比率。
第十八条 采用资产基础法评估寿险公司价值,需要关注表外资产,采用合理的方法对表外资产进行识别、清查和评估。寿险公司表外资产一般包括销售网络,建立和维持的具有寿险销售资格的人员队伍,获取的寿险相关业务资格,研发投入和相关技术,知识产权等无形资产。已签有效保单(保险合同)存续期比较长,是寿险公司未来利润主要来源,按照会计准则要求,企业会计报表核算的是有效保单已实现利润,该部分有效保单未来价值未被计量在评估基准日会计报表中,因此寿险公司基准日有效保单未来价值形成的资产也是需要关注的一类表外资产。
在评估上述可能存在的表外资产价值时,应当注意避免各资产、负债之间价值的重复或遗漏。
采用资产基础法评估单项资产或负债,涉及利用内部精算报告的,需要考虑评估假设与精算假设之间的一致性。存在不一致的,需要对精算假设进行相应调整,并利用调整后的结果。主要的调整可能涉及经济发展水平、费用率、折现率等方面。
第十九条 采用资产基础法评估寿险公司价值,需要关注寿险责任准备金科目,并采用合适的方法评估。应当知晓,寿险责任准备金是通过精算方法确定的,需要了解会计报告与内部精算报告中寿险责任准备金计算口径的差异,明确主要参数设定的各种假设及假设之间的一致性。需要在报告中对清查核实及评估测算工作内容及过程进行说明,一般应包括寿险责任准备金计算的方法(未来法还是过去法),准备金计算采用的死亡率、利率和费用率,准备金计算基础是纯保费还是毛保费,准备金计量单元是单项保险合同还是具有同质保险风险的保险合同组合等。具体可参考《财政部关于印发<保险合同相关会计处理规定>的通知》(财会〔2009〕15号)中对保险合同准备金披露的相关要求。
如果存在对评估对象价值有重大影响且难以识别的表外资产和负债,应当考虑资产基础法的适用性。

第二十条 在采用多种评估方法时,考虑各种评估方法的基本思路、各种评估方法所对应评估结论的假设前提、各种评估方法所对应的评估参数选取情况、主要资产在各种评估方法的价值体现方式、可能影响评估结论的事项在各种评估方法中的处理方式等因素后,确定评估结果。
第二十一条 利用内部精算报告,除按照《资产评估准则——利用专家工作》要求进行披露外,还需要明确披露所利用专业报告涉及的具体资产、负债或权益价值,明确是否直接采用相关专业报告结论作为评估结论;涉及对相关专业报告结论进行调整的,需要明确主要的调整事项,披露评估假设、精算假设和会计假设之间的差异,说明主要的调整过程。
附:寿险公司股权价值评估中利用内含价值调整的案例
 
附:
寿险公司股权价值评估中利用内含价值调整的案例
一、内含价值报告内容
根据“中国保险监督管理委员会关于印发《人身保险内含价值报告编制指引》的通知(保监发〔2005〕83 号)”规定,内含价值报告至少应包括以下内容:
(一)计算结果
1.自由盈余;
2.要求资本,持有要求资本的成本;
3.有效业务现值;
4.内含价值;
5.新业务价值。
(二)计算方法
1.适用业务;
2.红利分配方法;
3.持有要求资本的成本的计算方法;
4.新业务的确定方法;
5.费用模式。
(三)计算假设
1.主要假设的描述,包括但不限于:收益率、风险贴现率、资产分布及其收益假设、死亡率、残疾率、失效率及费用;
2.假设确定的依据;
3.改变假设的原因。
(四)相关分析
1.内含价值分析,建议采用附件所示的报表格式;
2.资本的变动;
3.新业务价值;
4.主要假设与实际经验的偏差;
5.自由盈余回报;
6.主要假设变动的影响;
7.费用;
8.其他重要项目。
(五)敏感性测试
1.风险贴现率;
2.投资收益率;
3.费用;
4.中国保监会要求的其他假设。
二、寿险公司内含价值报告实例——xx 人寿 2013 年内含价值报告
背景
本公司按照相关会计准则为公众投资者编制了财务报表。内含价值方法可以提供对人寿保险公司价值和盈利性的另一种衡量。内含价值是基于一组关于未来经验的假设,以精算方法估算的一家保险公司的经济价值。一年新业务价值代表了基于一组关于未来经验的假设,在评估日前一年里售出的新业务所产生的经济价值。内含价值不包含评估日后未来新业务所贡献的价值。
本公司相信公司的内含价值和一年新业务价值报告能够从两个方面为投资者提供有用的信息。第一,公司的有效业务现值代表了按照所采用假设,预期未来产生的可分配利润总额的贴现价值。第二,一年新业务价值提供了基于所采用假设,对于由新业务活动为投资者所创造的价值的一个指标,从而也提供了公司业务潜力的一个指标。但是,有关内含价值和一年新业务价值的信息不应被视为按照任何会计准则所编制的财务衡量的替代品。投资者也不应该单纯根据内含价值和一年新业务价值的信息做出投资决定。特别要指出的是,计算内含价值的精算标准仍在演变中,迄今并没有全球统一采用的标准来定义一家保险公司的内含价值的形式、计算方法或报告格式。
因此,在定义、方法、假设、会计基准以及披露方面的差异可能导致在比较不同公司的结果时存在不一致性。
此外,内含价值的计算涉及大量复杂的技术,对内含价值和一年新业务价值的估算会随着关键假设的变化而发生重大变化。因此,建议读者在理解内含价值的结果时应该特别小心谨慎。
在下面显示的价值没有考虑本公司和集团公司、国寿投资控股有限公司、资产管理子公司、养老保险子公司、财产险公司等之间的交易所带来的未来的财务影响。
内含价值和一年新业务价值的定义
人寿保险公司的内含价值的定义是,经调整的净资产价值与考虑了用于支持公司所欲维持的偿付能力额度成本后的有效业务现值两者之和。
“经调整的净资产价值”等于下面两项之和:
净资产,定义为资产减去中国偿付能力准备金(注:本部分内容引自该公司年度报告,此处中国偿付能力准备金应理解为法定责任准备金,下同)和其他负债;和对于资产的市场价值和账面价值之间税后差异所作的相关调整以及对于某些负债的相关税后调整。
由于受市场环境的影响,资产市值可能会随时间发生较大的变化,因此经调整的净资产价值在不同评估日也可能发生较大的变化。
“有效业务现值”和“一年新业务价值”在这里是定义为分别把在评估日(注:“评估日”是该公司年度报告原文,可理解为资产评估的“评估基准日”)现有的有效业务和截至评估日前一年的新业务预期产生的未来可分配税后利润贴现的计算价值。可分配利润是指那些反映了中国偿付能力准备金和以法定最低标准计算的偿付能力额度之后产生的利润。
有效业务现值和一年新业务价值是采用传统确定性的现金流贴现的方法计算的。这种方法通过使用风险调整后的贴现率来对投资保证和保单持有人选择权的成本、资产负债不匹配的风险、信用风险、运营经验波动的风险和资本的经济成本作隐含的反映。
编制和审阅
内含价值和一年新业务价值由本公司编制,编制依据了中国保险监督管理委员会颁布的《人身保险内含价值报告编制指引》的相关规定。TowersWatson(韬睿惠悦)为本公司的内含价值和一年新业务价值作了审阅,其审阅声明请见“韬睿惠悦关于内含价值的审阅报告”。
2012 年 5 月 15 日,财政部与国家税务总局发布了《关于保险公司准备金支出企业所得税税前扣除有关政策问题的通知》(财税〔2012〕45 号),要求以会计利润作为税基。基于上述规定,本公司在编制 2013 年度内含价值报告时,在经调整的净资产价值中反映了以会计利润为税基的纳税实务。在计算有效业务现值和一年新业务价值时,由于未来不同评估时点的会计准备金评估假设(例如评估利率)存在多种可能情形,未来会计利润也对应着多种可能结果,因此,目前我们仍采用基于偿付能力准备金的利润作为未来应税所得额。同时,我们在“敏感性结果”部分的表四中披露了“应税所得额为按照《保险合同相关会计处理规定》计算的一种情景下的会计利润”对应的有效业务现值和一年新业务价值,以供信息使用者参考。
假设
经济假设:所得税率假设为 25%;投资回报率假设从 2013 年的 5.1%,逐年增长到 2017 年的 5.5%,之后保持不变;
投资收益中豁免所得税的比例,从 2013 年的 14%,逐年改变到 2018 年的17%,之后保持不变;假设的投资回报率和投资收益中豁免所得税的比例是基于公司的战略资产组合和预期未来回报设定的。所采用的风险调整后的贴现率为 11%。
死亡率、发病率、退保率和费用率等运营假设综合考虑了本公司最新的运营经验和未来预期等因素。
结果总结
截至 2013 年 12 月 31 日的内含价值和一年新业务价值与截至 2012 年 12 月31 日的对应结果:

分渠道一年新业务价值
下表展示了分渠道的一年新业务价值:

变动分析
下面的分析列示了内含价值从报告期开始日到结束日的变动情况。

注:对 B 至 J 项的解释:
B 反映了年初有效业务现值和 2013 年一年新业务价值在 2013 年的预期回报,以及净资产的预期投资回报之和。
C 2013 年一年新业务价值。
D 2013 年实际运营经验(如死亡率、疾病发生率、退保率、费用率)和对应假设的差异。
E 2013 年实际投资回报与投资假设的差异。
F 反映了评估方法、模型和假设的变化。
G 反映了 2013 年从期初到期末市场价值调整的变化及其他相关调整。
H 汇率变动。
I 2013 年派发的股东现金红利。
J 其他因素。
敏感性结果
敏感性测试是在一系列不同的假设基础上完成的。在每一项敏感性测试中,只有相关的假设会发生变化,其他假设保持不变。这些敏感性测试的结果总结如下:

三、内含价值调整为企业全部股权价值的分析过程
假设以 2013 年 12 月 31 日为评估基准日,采用内含价值调整方法确定被评估企业股权价值。
主要有下面三个步骤
首先,获取被评估公司的内含价值报告,获得该公司内含价值和当年新业务价值,并确定实际计算中采取的重要假设。
第二,对内含价值与当年新业务价值相关假设与评估假设差异进行调整,不仅包括经济假设,还包括风险贴现率的假设。
第三,在调整内含价值上加上未来业务的现值得到公司股权评估价值,而未来业务价值通常可以用调整后当年新业务价值乘以一个乘数得到。
(一)xx 人寿 2013 年 12 月 31 日内含价值及一年新业务价值数据根据内含价值报告,xx 人寿 2013 年 12 月 31 日,经调整的净资产价值,107522 百万元,扣除偿付能力额度成本之前的有效业务现值 271837 百万元,偿付能力额度成本-37135 百万元,内含价值 342224 百万元。
扣除偿付能力额度成本之前的一年新业务价值 24421 百万元,偿付能力额度成本-3120 百万元,一年新业务价值 21300 百万元。
(二)对内含价值及新业务价值的分析与调整
1.假设可能存在的差异分析与调整




2.内含价值中各项目构成及调整
2.1 有效业务现值
①基本公式
有效业务现值等于评估时点有效业务未来法定税后利润用一定贴现率贴现后的现值。
具体公式为:

式中:
VBIF—有效业务现值
Profti—未来第 i 年的预测法定税后利润
r—折现率
i—收益年期,i=1,2,3,……,n(通常到现有保单全部到期为止)
其中:预测法定税后利润=保费收入+投资收入-退保支出-赔付支出-准备金提转差-费用支出-营业税金及附加-所得税-分红
需要注意的是,法定税后利润是按照法定会计准则(即保监会要求的监管要求计算)要求计算各项收入、支出后得出的。2012 年 5 月 15 日,财政部与国家税务总局发布了《关于保险公司准备金支出企业所得税税前扣除有关政策问题的通知》(财税〔2012〕45 号),规定“保险公司按国务院财政部门的相关规定提取的未到期责任准备金、寿险责任准备金、长期健康险责任准备金、已发生已报案未决赔款准备金和已发生未报案未决赔款准备金,准予在税前扣除。”其中“1.未到期责任准备金、寿险责任准备金、长期健康险责任准备金依据经中国保监会核准任职资格的精算师或出具专项审计报告的中介机构确定的金额提取。未到期责任准备金,是指保险人为尚未终止的非寿险保险责任提取的准备金。寿险责任准备金,是指保险人为尚未终止的人寿保险责任提取的准备金。长期健康险责任准备金,是指保险人为尚未终止的长期健康保险责任提取的准备金。
即在法定准则报表中,所得税也应以会计利润作为税基。如果仍采用基于偿付能力准备金的利润作为未来应税所得额,则需要考虑进行调整。
②调整事项
根据上述假设条件分析,在预测的法定利润、折现率中对需要调整的参数,按照原计算方式,分别调整。这些调整通常情况下需要由被评估企业精算人员通过精算软件进行。
对于折现率的调整,可以由被评估企业按照精算软件导出 excel 格式的现金流表,资产评估师根据被评估企业未来风险情况综合确定折现率后,按照调整后折现率进行折现,得出有效业务现值。
2.2 经调整的净资产价值
①基本公式
“经调整的净资产价值”等于下面两项之和:
净资产,定义为资产减去中国偿付能力准备金和其他负债;和对于资产的市场价值和账面价值之间税后差异所作的相关调整以及对于某些负债的相关税后调整。
调整后净资产也可以表示为自由盈余、要求资本两者之和。其中:自由盈余为适用业务对应的资产的市场价值,扣除相应负债,超过该适用业务要求资本的金额;要求资本为适用业务对应的所有资产的市场价值,扣除相应负债,在评估日受到限制,不能分配给股东的金额,要求资本不能低于法定最低偿付能力额度。
通常,在评估基准日,被评估企业会根据法定会计准则认定资产和负债要求,编制监管报表,反映调整后的各项资产和负债(按法定会计准则认定资产和
负债)及调整后净资产(=资产总计-负债总计=要求资本+自由盈余)。
评估中,通常按照中国保监会发布的《保险公司偿付能力管理规定》及“关于实施《保险公司偿付能力管理规定》有关事项的通知(保监发〔2008〕89号)”的要求计算最低资本要求,实际持有的要求资本按规定不低于最低资本。(按法定会计准则认定资产和负债)。则自由盈余=调整后净资产-最低资本。
②调整事项
根据前述“财税〔2012〕45 号”文件规定,需要在经调整的净资产价值中反映以会计利润为税基的纳税额。如果所得税不是按照此规定要求计算,需要进行相应调整。
2.3 偿付能力额度成本(持有要求资本的成本)
①基本公式
按照中国保监会发布的《保险公司偿付能力管理规定》及“关于实施《保险公司偿付能力管理规定》有关事项的通知(保监发〔2008〕89 号)”的要求计算最低资本要求,实际持有的要求资本按规定不低于最低资本,则持有要求资本的成本由以下公式确定:

式中:
CoC—持有要求资本的成本
RC—要求资本
r—折现率
t—收益年期,t =1,2,3,……,n(通常到现有保单全部到期为止)
i—投资收益率
②调整事项
留存在分红账户中的、尚未向投保人和股东派发的盈余累积可以用来满足监管机构对保险公司偿付能力的要求。但是,该部分资金还未派发给股东(即还未体现在有效业务现值的计算中),对股东而言不存在机会成本,因此持有要求资本中如果包括这部分内容,计算持有要求资本的成本时应作相应的调整。
同上分析,根据上述假设条件分析,在预测的要求资本、折现率中对需要调整的参数,按照原计算方式,分别调整。这些调整通常情况下需要由被评估企业精算人员通过精算软件进行。
3.一年新业务价值
a.相关定义
一年新业务价值为距评估时点最近的过去一年新签保单的价值,具体为该年新签保单在未来年度可实现的税后利润用一定贴现率贴现后的现值,扣除要求资本成本,并加上当年该部分新业务已实现的实际利润或亏损。公式如下:

式中:
PV0—一年新业务价值
Gi—新业务在未来第 i 年的预期法定税后利润
r—折现率
i—收益年期,i=1,2,3,……,n(通常到现有保单全部到期为止)
CoC—要求资本成本
AP0—新业务的实际利润或亏损
其中:法定税后利润(G) =保费收入+投资收入-退保支出-赔付支出-准备金提转差-费用支出-营业税金及附加-所得税-分红
b.计算过程及结果
根据上述定义及计算公式,通过企业过去最近一年新签保单在未来年度的收入、支出、费用等精算数据,计算新业务未来年度的法定税后利润,并用折现率进行折现求和得出可分配利润折现合计;对要求资本,按中国保监会有关要求资本规定计算得出(该数据为按精算模型计算得出,由企业提供);对持有
要求资本的成本,通过计算有效业务保单未来年度的要求资本(按中国保监会有关要求资本规定计算得出,该数据由企业提供),根据折现率和投资收益率,计算得出未来年度的要求资本成本,并用折现率进行折现求和得出持有要求资本的成本(计算过程同有效业务现值中的要求资本成本)
(三)计算公式股权价值
1.新业务价值乘数确定
乘数倍数(at)的作用是把预测年期的新业务价值贴现到评估基准日。新业务乘数依赖于两个假设:未来新业务销售时恰当的风险折现率和新业务未来的增长率。这些参数需要对被评估企业基本面进行分析,结合行业分析确定。可以有不同的方法确定新业务价值乘数。
1.1 传统新业务乘数倍数确定方法
①永续增长模型
如果假设公司未来业务永续增长,则新业务乘数

k—新业务折现率(比持有保单折现率要高)
g—新业务增长率
②两阶段增长模型
对于寿险公司来说,这是一种评估新增业务价值的合适方法。评估中需要了解被评估企业精算中对该乘数倍数的定义,结合寿险行业乘数倍数的计算方法,确定评估中乘数倍数的计算公式如下:

式中:
at—乘数倍数
g1、g2—企业未来年度新业务增长率
k—新业务适用折现率
i—收益年期,i=1,2,3,……,
通常情况下,g2<k,则上述公式简化为

确定乘数倍数,需要对寿险行业新业务增长情况进行客观分析,参考寿险行业原保险保费收入增长率情况,结合被评估企业历史年度新业务增长比率及对未来年度新业务的规划,综合确定被评估企业新业务未来增长率。通常,考虑到未来年度寿险行业的发展及被评估企业业务发展情况存在的不确定性,基于谨慎性原则,可按企业和寿险公司评估价值估算的惯例,将乘数倍数中的相关年限定义为未来 10 年。需要注意的是,此处新业务适用折现率 k 与一般金融企业类似,其包含的风险因素更多,要高于计算有效业务现值和一年新业务价值的折现率 r。
③有限年增长模型
在实务中,还有一些寿险公司采用有限年期增长模型,确定新业务价值乘数。

式中:
at—乘数倍数
g—企业未来年度新业务增长率
k—新业务适用折现率
i—收益年期,i=1,2,3,……,n
基于谨慎性原则,乘数倍数中的相关年限定义为未来 10 年,即 n=9。并假
设 10 年以后不再增长,同时不考虑两阶段模型的第二段增长。
1.2 基于 DCF 的新业务乘数确定方法
基于 DCF 的新业务乘数公式为:

式中:
AV—市场价值
NA—调整后净资产
EV—内含价值
PV0—当年新业务价值
首先,选择已上市的寿险公司作为可比公司,从该公司的内含价值报告及年度报告中找出内含价值 EV、有效业务现值 VBIF、调整后净资产 NA、当年新业务价值 PV0以及内含价值评估日股票价格、普通股数量和其他相关指标。
然后,根据寿险公司在评估日股票价格和普通股数量可以得到其评估日市场价值,以此代表公司的评估价值 AV。
根据公式计算得出市场隐含的新业务乘数,作为被评估企业新业务乘数。
1.3 根据市盈率确定新业务乘数
还有一种简化的方式,即参考上市寿险公司平均市盈率,直接作为被评估企业新业务乘数。这种方法可以比较简便确定新业务价值,但与被评估企业具体经营情况会存在一定差异。如果能够针对被评估企业进行一些调整,可能会更好。但这种调整从理论上看,会涉及较多因素,在实务中操作比较困难。
2. 企业全部股权价值确定
按照上述过程,案例具体确定 xx 人寿 2013 年 12 月 31 日企业全部股权价值如下。
①有效业务现值与一年新业务价值
假设通过分析,xx 人寿具有较好的信誉,且保险市场未来整体发展情况较好,现有保单未来实现利润风险较低,则 11%的折现率对于 xx 人寿来说比较高,将风险折现率调整为 9%。若实际对 xx 人寿进行评估,则可以由企业提供导出excel 格式的有效业务未来现金流,最近一年新签保单未来现金流。但目前受条件限制,我们根据内含价值报告中折现率敏感性分析数据来模拟折现率变动后有效业务现值和一年新业务价值。
2013 年内含价值报告中,折现率不同情境下,有效业务现值(扣除持有资本成本)金额分别见下表

对这些数据进行回归,得出拟合方程为
有效业务现值 y = 7013.4e-9.948x R²= 1,
一年新业务价值 y = 741.79e-11.34x R² = 1
则当折现率为 9%时,得出有效业务现值为 2864.65 亿元、一年新业务价值267.33 亿元。
②调整后净资产
假设调整后净资产金额不进行调整,仍为 1075.22 亿元。
③新业务乘数
考虑到 xx 人寿发展阶段、未来业务增长情况等因素,本次分别采用基于DCF 的新业务乘数 18.87,两阶段增长模型的新业务乘数 12.66。相关数据来源于四家上市保险公司中国平安、新华保险、中国太保、xx 人寿 2009-2013 年年度报告及年度内含价值报告数据,分别按照四家对应数据的算术平均值计算得出。其中第一阶段增长率按照四家历史年度新业务增长率平均值为 6.05%,第一阶段采用10年期限。第二阶段假设永续增长3%。新业务折现率假设为11%。
④确定股权价值关于股权价值是否应当包含调整净资产,保险理论界存在一定分歧。有学者认为应当扣除调整净资产,否则会造成重复计算。我们可以分别看一下内含价值及新业务价值计算公式:
内含价值=自由盈余+持有资本-持有资本成本+有效业务价值=调整净资产+(有效业务价值-持有资本成本)
新业务价值=一年新业务价值(已扣除持有资本成本)×新业务乘数
其中,按照通常两阶段新业务乘数模型

如果股权价值=内含价值+新业务价值=调整净资产+(有效业务价值-持有资本成本)+一年新业务价值(已扣除持有资本成本)×新业务乘数显然在有效业务价值及新业务价值计算中,都已经考虑现有投资(调整净资产)在未来的贡献收益折现值,如果再计调整净资产,会造成重复。因此,在本案例中,我们采用了扣除调整净资产的结果,即股权价值=调整后内含价值+调整后新业务价值-调整净资产=调整后有效业务现值+调整后一年新业务价值×新业务乘数将上述参数代入公式,则分别计算股权价值为
股权价值 1=2864.65 亿元+267.33 亿元×18.87=7909.57 亿元
股权价值 2=2864.65 亿元+267.33 亿元×12.66=6248.00 亿元
即,xx 人寿 2013 年股权价值在 6248.00 亿元至 7909.57 亿元之间。
按照 2013 年 12 月 31 日 xx 人寿总股数 28,264,705,000 计,则每股价值在22.10 元到 27.98 元之间,高于当日收盘价 15.13 元。这之间差别存在该公司股票被市场低估的因素,也有相关假设设定的差异。
根据部分公开研报,海通证券分析师 2013 年 12 月 31 日撰文给出的估值为19.52 元的目标价;瑞银证券分析师 2013 年 12 月 27 日撰文给出 19.41 元的目标价。2014 年 02 月 19 日又将目标价调高为 20.36 元。给出的建议均为买入。
四、使用提示
由于本案例只是为使用者更好理解内含价值调整过程,假设及相关参数选择并没有基于被评估企业进行深入分析,因此模拟计算结论不具有实际意义。实际评估工作中,需要对折现率、增长率、可比上市公司选择等进行详细分析,并且披露需要符合《资产评估准则——企业价值》等要求。提请使用者关注。

ZHEJIANG YINXIN ASSET APPRAISAL CO., LTD
浙江银信资产评估有限公司
地址:浙江省宁波市鄞州区和丰创意广场和庭楼703室
电话:0574-8726 9407  
E-mail:admin@yinxincpv.cn
©2023 浙江银信资产评估有限公司 版权所有     浙ICP备2023038399号-1 企业邮箱